收藏本站

2024年青少年宫机器人精英班课程介绍

青少年宫电脑编程 青少年宫电脑编程 2297 人阅读 | 0 人回复

发表于 2024-2-28 22:00:40 | 显示全部楼层 |阅读模式

2024年青少年宫机器人精英班课程介绍
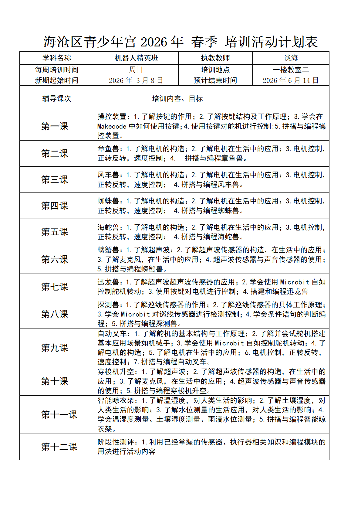
一、课程介绍
0008.png

二、课前准备
请自备笔记本电脑

1.操作系统:Windows10  64位操作系统,(建议不要Windows11,目前发现运行不太稳定,很多旧软件不支持);
2.电脑配置:处理器:i5-6600或i7以上;内存:4GB或8GB;硬盘空间:40GB或以上;USB接口:至少2个,3个最佳;(1个用于鼠标、1个用于上传程序、1个用于优盘);

3.配套用品:鼠标(无线鼠标优先)、优盘1个、鼠标垫1个、电脑包1个;
4.请下载软件:请点击红色字的链接 科技探索课程软件与扩展地址
三、注意事项
1.请在上课前将笔记本电脑充满电(续航满2小时以上),如果笔记本电池不耐用,请更换笔记本电池。
2.首次加载库文件(扩展地址)需要网络,之后可以无网络使用。
3.课后需要练习编程,每次课前会检查课后作业完成情况。

四、课程支持
谈老师 电话:13358378906(微信同号),有问题可以电话或微信咨询。




回复

使用道具 举报

您需要登录后才可以回帖 登录 | 立即注册

本版积分规则